TEACHING & LEARNING PROCESS
Albeit majority of the student community is from the rural background, teaching process is adopted in a way that maximum attainment of the student is targeted in terms of overall technical outcome. Following are the various pedagogical and instructional approaches for effective teaching process.
-
Class room teaching: Class room teaching is initiated by a well-structured lesson plan which is developed by the concerned faculty and is screened by the HOD. All the faculty members are instructed to take up detailed introductory classes with a detailed discussion on course outcomes. Faculty members are also undertaking NPTEL online certification courses for upgrading their class room teaching skills. To further enhance effective learning environment in the class room meditation is practiced for 10 min in the first hour of all working days.
-
Continues assessment in laboratory: Continues assessment methodology is implemented in all the practical courses, i.e., all the laboratories via daily experimental observations, daily performance and record submission. Viva voce is taken up and design of experiment is demonstrated before the experimentation, to ensure students understanding level on theoretical and practical concepts.
-
Student Counselling: Counselling is done in the view of the student’s career, curricular and extracurricular activities. Faculties act as counsellors to guide and motivate student towards their career development.
-
Contents beyond the curriculum: To enhance the course outcomes, additional experimentations have been incorporated in the laboratory courses and appropriate concepts in the theory classes have been also covered using several teaching learning methods.
-
Lecture Notes: A detailed learning notes for each unit is prepared by respective course faculty according to the prescribed syllabus before the commencement of the individual semester class work.
-
Question Bank: Question banks are prepared for each unit in the course based on the course objectives and considering the nature of the university question papers. The previous question papers of University are also maintained in the course files. Question banks are made available in the e-Learning portal and course files.
-
PPTs: Power Point Presentations are prepared by the respective course faculty for typical topics for better and easy understanding of the student.
-
Assignments: Assignment questions are framed based on the attainment of the Course Outcomes and Program Outcomes such that it reflects the Bloom’s Taxonomy.
-
Tutorials: More numerical are practiced in the tutorials to enhance problem solving skills among the students.
-
Remedial Classes: After mid-I evaluation, weaker students are identified and remedial classes are conducted to improve their performance.
-
Online Student Feedback: Online student feedback is taken after three weeks from the commencement of class work to further improve teaching learning environment within the class room.
-

Figure. B.2.2.1.d: Teaching and Learning Process Flow Chart
To ensure effective teaching learning environment, the following are the initiatives taken by the department.
-
Meditation is practiced daily for 05 min in the first hour on all working days.
-
Singing of National anthem is also practiced daily at 4.00 pm on all working days.
Following are the various practices/modes that are facilitated for enhancing the learning process among the students.
-
Interactive Learning
-
#
Besides traditional classrooms with a blackboard, few of the classrooms in the department are equipped with Interactive panel and internet connectivity.
-
#
Faculty regularly uses presentations and videos as teaching tools and encourages interactive learning among the students.
-
#
Department also organizes guest lectures for the students as a part of interactive learning.
-

Figure. B.2.2.1.e: Interactive Teaching using Smart Interactive panel
-
Collaborative Learning
-
#
Faculty facilitate discussions on important concepts within the classroom to encourage combined learning.
-
#
Faculty regularly organize seminars, group discussions and competitions to encourage collaborative learning among the students
-
Independent Learning
-
#
E-Learning: The central library has a vast collection of books, journals, magazines, e- books, project reports, etc.
-

Figure. B.2.2.1.f: Independent Learning using Digital Library
-

Figure. B.2.2.1.g: Independent Learning using Library
-
#
NPTEL based learning: NPTEL based online courses are attended by the faculty for enhancing their teaching skills and smooth conduct of the teaching process in the regular class room teaching. Some of the interested faculty are supported to register for the NPTEL program/subject online certification course of their own areas of teaching and research interests. Similarly, students are supported with NPTEL video lectures in the central digital library and a data bank of the CD’s of all the NPTEL courses are made available in the department library. Additionally, interested students are also encouraged to register for NPTEL certification courses for enhancing the potential concepts much effectively.
-

Figure. B.2.2.1.h: NPTEL online certification
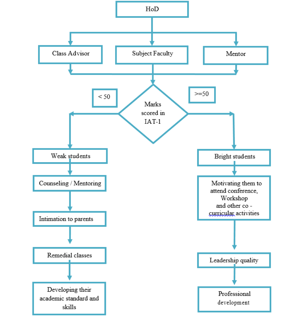
Methodologies To Support Weak Students And Encourage Bright Students
-
Methodology to identify bright & weak students
The bright and weak students are identified based on their active participation in the following factors:
-
#
If the students scored greater than or equal to 60% marks are identified as bright students and the students scored less than 60% marks are identified as weak students based on the performance in the Internal Assessment Tests-I (IAT-I).
-
#
Classroom discussion & Questioning ability.
-
#
Participation in classroom seminars.
-
#
Performance in the co-curricular activities
-
Methodology to encourage bright students
-
#
The bright students are encouraged to organize as well as to participate in symposia, workshops, conference, project and seminars to gain knowledge.
-
#
Constant motivation is given to them to prepare for Placement, Competitive Exams and entrepreneurship.
-
#
Students are motivated and guided to get University Rank.
-
Impact Analysis
-
• Confident levels to take part in National and International conferences, Project Presentation, etc. are increased.
-
• Students are placed in good companies and some students become entrepreneurs.
-
• Students got good score in competitive and University exams.
-
Methodologies to support weak students
-
#Counselling is given to the weak students by subject handling faculty.
-
#A Student Mentor is also appointed for every 15 - 20 students. The Mentor establishes a close relationship with each student, makes them familiar to college practices, follows their progress regularly and guides them to take part in the classroom and co-curricular activities throughout the program.
-
#Students’ performances are intimated to the parents for their better care and attention to improve their ward’s studies and career.
-
#Discussion on important questions and question bank is carried out in the additional / remedial coaching classes
-
Impact Analysis
-
• Students are able to participate effectively in class room and co-curricular activities.
-
• Parents support their ward and appreciate their progress.
-
• The additional coaching and remedial classes help them to improve their performance
The methodology followed to support weak students and encourage bright student to equip their skills is illustrated in Figure 2.2.1d.
-

Figure. B.2.2.1.i: Methodology to identify bright & weak student flow chart
-
Quality of Classroom Teaching
-
• Each classroom is spacious and equipped with black board and visual aids to create a better environment for effective teaching and learning.
-
• Academic Calendar, Department Vision, Mission, PEOs, POs & PSOs are displayed in the class room notice board.
-
• The method of lecture is earmarked as introduction, explanation, application and conclusion with real world examples and thought-provoking assignments.
-
• Students are encouraged to be interactive in classroom through discussions by asking questions / doubts.
-
• Content beyond the syllabus is delivered in order to attain a thorough knowledge on the subject.
-
• Performance of the faculty is monitored by HoD / senior faculty members and the quality of teaching with respect to knowledge, presentation, communication skills, etc. are noted.
-
• Class committee meetings are conducted as per the schedule.
-
• A feedback is collected in a semester for all the courses from the students to check the effectiveness of teaching- learning process.
-
• The list of documents maintained in the course folder is given in the following table.
-
Table B.2.2.1.d: Documents maintained in the course folder
|
SI.NO
|
Course Folder Content
|
|
1
|
Institute Vision Mission, Department Vision Mission, PEOs, POs and PSOs
|
|
2
|
Syllabus
|
|
3
|
Nominal roll
|
|
4
|
PPT / video lectures
|
|
5
|
Class time table & academic calendar
|
|
6
|
Course data sheet (CO / PO mapping, teaching learning methods, reference books, web reference)
|
|
7
|
Lesson plan
|
|
8
|
Internal assessment exam question papers - as per blooms taxonomy
|
|
9
|
Internal assessment exam answer keys
|
|
10
|
Tutorial questions with sheets
|
|
11
|
Internal / University question bank
|
|
12
|
Lecture notes with teaching aids
|
|
13
|
Content beyond syllabus
|
|
14
|
Web based learning materials
|
|
15
|
Assignment questions
|
|
16
|
Seminar topics with student name list
|
|
17
|
Result analysis
|
|
18
|
Remedial classes-continuous improvement
|
|
19
|
CO / PO assessment sheet-action plans
|